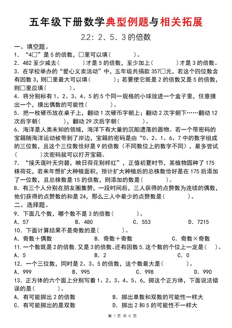
【人教版】五年级下册数学典型例题与相关拓展(2-2)

【人教版】五年级下册数学典型例题与相关拓展(2-2)-谷进海小站
【人教版】五年级下册数学典型例题与相关拓展(2-2)
此内容为免费阅读,请登录后查看
0
免费阅读
已售 5

——预览已结束,还剩4页未读——
开通会员后可免费下载高清完整文档

课程下载:

© 版权声明
THE END
喜欢就支持一下吧
点赞5 分享
评论 抢沙发
头像
欢迎您留下宝贵的见解!
提交
头像

昵称

取消
昵称表情代码图片快捷回复

    暂无评论内容