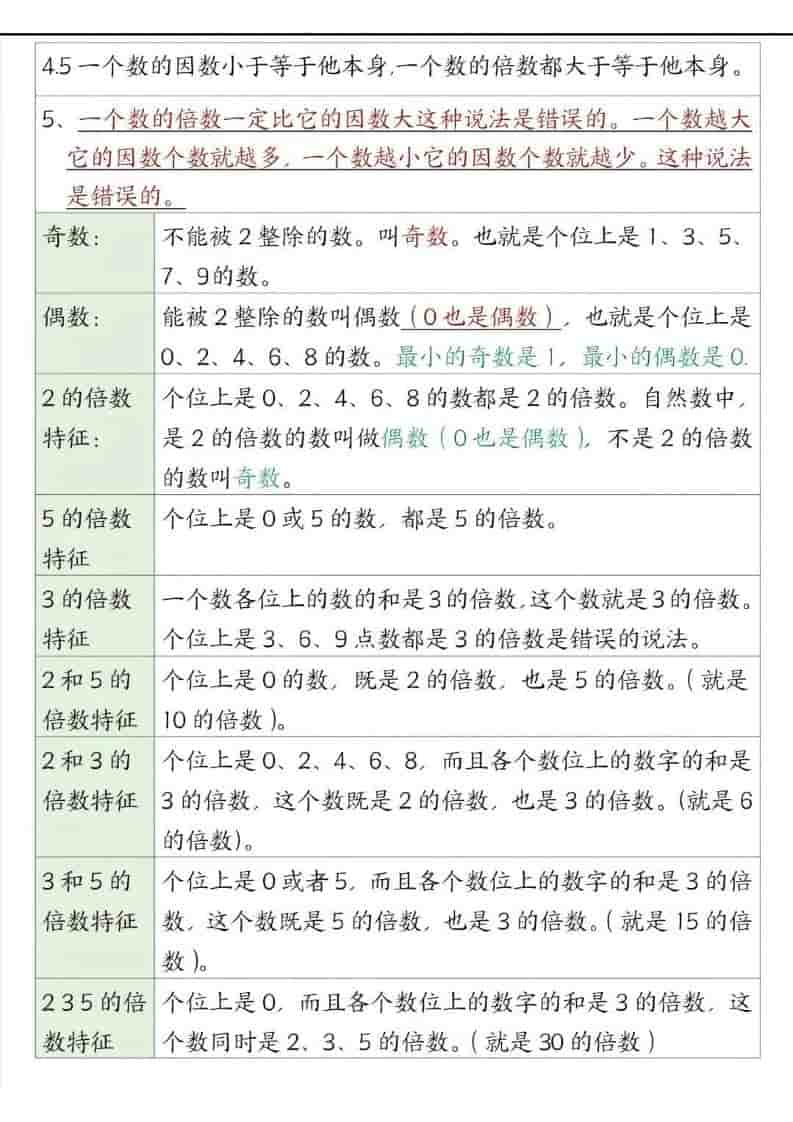
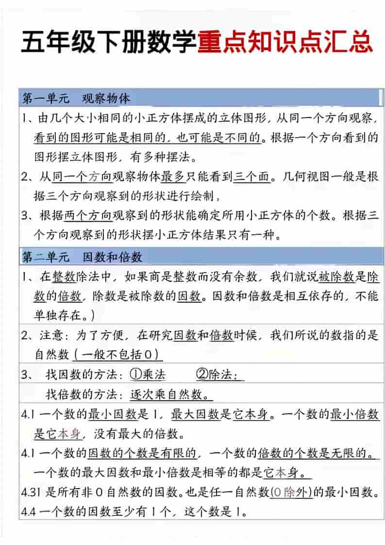
五年级下数学重点知识点汇总

五年级下数学重点知识点汇总-谷进海小站
五年级下数学重点知识点汇总
此内容为免费阅读,请登录后查看
0
免费阅读
已售 5

——预览已结束,还剩16页未读——
您已获得此文档下载权限,请点击底部下载完整文档

课程下载:

© 版权声明
THE END
喜欢就支持一下吧
点赞4 分享
评论 抢沙发
头像
欢迎您留下宝贵的见解!
提交
头像

昵称

取消
昵称表情代码图片快捷回复

    暂无评论内容